Популярные криптовалюты

BTC $81,745.03 -0.63%
ETH $2,340.8 -1.42%
SOL $97.3 +0.76%
CHIP $0.06139 -4.08%
BILL $0.137865 +0.16%
SUI $1.2938 -2.99%
XRP $1.4772 +0.20%

Горбачев наоборот: как Трамп использует стейблкоины для перестройки экономики США

THE $0.1072 -0.09%

США меняют свою экономическую модель, и долларовые стейблкоины становятся одним из ключевых инструментов этого процесса. Происходящее напоминает «обратную перестройку»: попытку развернуть экономику от потребления и финансов к инвестициям, промышленности и военному производству. В такой логике стейблкоины нужны не рынку, а государству. К таким выводам в своем исследовании пришли аналитики компании RaboResearch. Они сопоставили текущий курс The post Горбачев наоборот: как Трамп использует стейблкоины для перестройки экономики США appeared first on BeInCrypto.

США меняют свою экономическую модель, и долларовые стейблкоины становятся одним из ключевых инструментов этого процесса. Происходящее напоминает «обратную перестройку»: попытку развернуть экономику от потребления и финансов к инвестициям, промышленности и военному производству. В такой логике стейблкоины нужны не рынку, а государству.

К таким выводам в своем исследовании пришли аналитики компании RaboResearch. Они сопоставили текущий курс администрации США с реформами конца советской эпохи.

От Горбачева к «обратной перестройке» США

Авторы работы проводят параллель между курсом Дональд Трамп и реформами Михаил Горбачев. В конце 1980-х Советский Союз пытался сместить экономику от военной и инвестиционной модели к потреблению, частному сектору и большей открытости. Реформы оказались непоследовательными и завершились крахом системы.

США сегодня движутся в противоположном направлении. Американская модель десятилетиями опиралась на потребление, глобальную торговлю и финансовые рынки, поддерживаемые статусом доллара как резервной валюты. Новый курс предполагает усиление роли государства, приоритет национальной безопасности и перенаправление капитала в стратегические отрасли. Такой разворот и получил название «обратной перестройки».

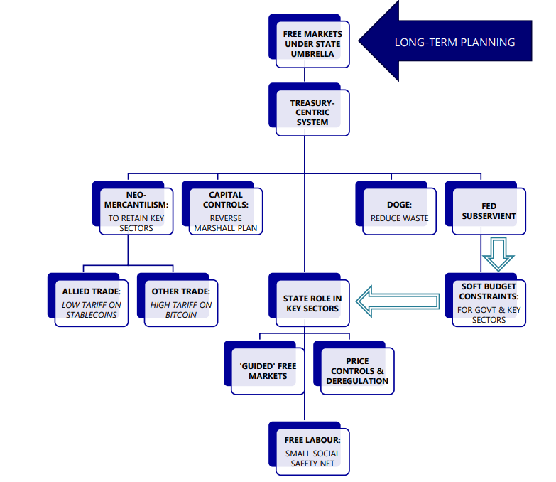
Схема, которое отражает видение RaboResearch капитализистической системы Трампа.

Ограничения старой долларовой системы

Статус доллара как мировой резервной валюты дал США структурные преимущества, но одновременно стал проблемой. Для поддержки глобального спроса на доллар экономика вынуждена жить с торговыми и бюджетными дефицитами. Капитал в такой системе уходит в финансовые активы, а не в промышленность, инфраструктуру и оборону.

RaboResearch отмечает, что резкий отказ от этой архитектуры привел бы к серьезному шоку для экономики и рынков. По этой причине США ищут инструменты, которые позволят изменить модель постепенно и управляемо.

Роль долларовых стейблкоинов

Долларовые стейблкоины в исследовании описываются как геоэкономический инструмент. Когда иностранные компании или государства используют такие токены, реальные доллары не покидают США. Эмитент стейблкоина получает иностранную валюту, конвертирует ее в доллары и направляет средства в казначейские векселя.

В результате бюджет США получает дополнительное финансирование, а внешние участники мировой торговли пользуются цифровым долларом без фактического вывода ликвидности из американской системы. Такой механизм позволяет снизить давление *дилеммы Триффина и сохранить доминирование доллара в новой форме.

*Дилемма Триффина — это противоречие, с которым сталкивается страна, чья валюта используется как резервная на мировом уровне. Суть в том, что миру постоянно нужна такая валюта для торговли и сбережений. Чтобы она поступала за границу, страна-эмитент должна тратить больше, чем зарабатывает, то есть иметь торговые и бюджетные дефициты. Для США это означает постоянный импорт товаров и рост долга. В краткосрочной перспективе это укрепляет глобальную роль валюты. В долгосрочной — подрывает собственную экономику, поскольку производство выносится за рубеж, а экономика все больше зависит от долгов и финансового сектора. Проще говоря, чтобы доллар оставался мировыми деньгами, США вынуждены ослаблять свою промышленную базу.

В исследовании подчеркивается, что стейблкоины могут стать основой разделенной глобальной расчетной системы. Союзники США будут использовать регулируемые долларовые токены внутри американского финансового контура. Страны вне этого блока могут быть постепенно вытеснены в альтернативные расчетные зоны, включая использование таких активов, как биткоин.

Подобная архитектура напоминает систему разных валютных режимов времен холодной войны, где расчеты внутри блока и вне его строились по разным правилам. Разница заключается в том, что новая модель основана на цифровых инструментах и рыночной инфраструктуре, а не на централизованном планировании.

Стейблкоины как элемент экономического блока союзников

RaboResearch связывает развитие стейблкоинов с формированием более закрытого круга экономически и идеологически близких стран. Доступ к рынку США, инвестициям и защите цепочек поставок будет зависеть от готовности принимать американские правила, включая использование долларовой цифровой инфраструктуры.

В такой системе стейблкоины дополняют тарифы, экспортный контроль и требования по оборонным расходам. Финансовая инфраструктура становится частью пакета безопасности, а не нейтральным рыночным сервисом.

Схема использования долларовых стейблкоинов иностранными компаниями.

Риски «обратной перестройки»

Авторы работы указывают на серьезные риски. Усиление государственного влияния на рынки может привести к росту цен и политическому сопротивлению. Контроль над капиталом и «направляемые» рынки требуют постоянного вмешательства, а доверие к институтам при ошибках восстанавливается медленно.

При этом отказ от изменений рассматривается как еще более опасный сценарий. Стагнация, ослабление промышленной базы и утрата военного потенциала создают долгосрочные угрозы для США.

В этом контексте стейблкоины становятся одним из центральных элементов новой стратегии. Речь идет не о развитии крипторынка ради инноваций, а о попытке перестроить глобальную финансовую систему так, чтобы она продолжала работать в интересах американского государства в условиях меняющегося мира.

Хотите получить доступ к экспертным инсайдам? Подписывайтесь на наш телеграм-канал, получайте доступ торговым сигналам и новостям рынка, общайтесь с нашим аналитиком. Будьте на шаг впереди рынка каждый день!

The post Горбачев наоборот: как Трамп использует стейблкоины для перестройки экономики США appeared first on BeInCrypto.

RSS 29.01.2026 1 194
Источник: https://ru.beincrypto.com/gorbachev-trampu-stejblkoiny/